Improving bus ticket Purchasing experience
Improving bus
ticket Purchasing experience
Timeline
Timeline
2 WEEKS
2 WEEKS
Responsibility
Responsibility
UI/UX DESIGNER
UI/UX DESIGNER
Tools
Tools
Figma, Maze, Whimsical, Illustrator
Figma, Maze, Whimsical, Illustrator
Type
Type
iOS App
iOS App

Project Overview
Project Overview
RedBus is an online bust ticket booking platform, providing various bus/shuttle options for its users. This was one of the design challenges during my study in Purwadhika Digital School, with the aim of improving the current app today.
RedBus is an online bust ticket booking platform, providing various bus/shuttle options
for its users. This was one of the design challenges during my study in
Purwadhika Digital School, with the aim of improving the current app today.
RedBus is an online bust ticket booking platform, providing various bus/shuttle options
for its users. This was one of the design challenges during my study in Purwadhika Digital School, with the aim of improving the current app today.
Impact Given
Impact Given
🚀 +11% Increase in Success Rate
🚀 +11% Increase in Success Rate
🚀 +11% Increase in Success Rate
📝 Mastered usability testing
📝 Mastered usability testing
📝 Mastered usability testing
Testing the current app
Testing the current app
To start the project, I did a usability testing to understand user behavior and flow when purchasing bus/shuttle tickets on RedBus as well as identifiying their pain points while purchasing bus/shuttle tickets on RedBus.
To start the project, I did a usability testing to understand user behavior and flow when purchasing bus/shuttle tickets on RedBus as well as identifiying their pain points while purchasing bus/shuttle tickets on RedBus.


The success rate was very low because user experience issues in
Sorting & Filtering, Selecting Seat, and Continuing Order
The success rate was very low because user experience issues in Sorting & Filtering, Selecting Seat, and Continuing Order






User Persona
User Persona


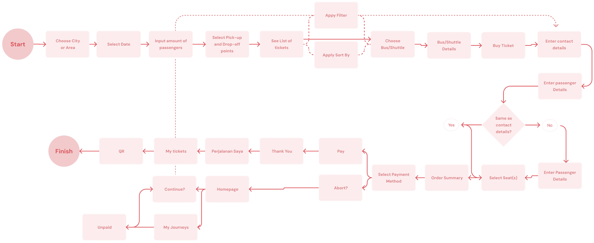
Improved User Flow
Improved User Flow


Instead of selecting specific bus stations to pick-up and drop-off later when they select seats, I moved it to the earliest stage of the user flow. This way, users don't have to decide again on their locations and mainly focus on selecting their tickets & adding their passengers details later on.
Instead of selecting specific bus stations to pick-up and drop-off later when they select seats, I moved it to the earliest stage of the user flow. This way, users don't have to decide again on their locations and mainly focus on selecting their tickets & adding their passengers details later on.
Wireframes
Wireframes


The Solution
The Solution
Design System
Design System



Hi-Fi Screens
Hi-Fi Screens
Homepage
Homepage


Depatures & Arrival
Depatures & Arrival


List of Tickets
List of Tickets


Ticket Details
Ticket Details


Passenger Data Input
Passenger Data Input


Payment & Cancellation
Payment & Cancellation


Aftersales
Aftersales



Impact
Impact

5 Users
5 Users
Have bought a ticket(s) online via ticketing app / Have bought a ticket(s) online in RedBus
Have bought a ticket(s) online via ticketing app / Have bought a ticket(s) online in RedBus
Average Success Rate

